Один из важнейших этапов школьной жизни – подготовка к поступлению в вуз. В 9–11-х классах формируется профессиональное самоопределение, и именно в это время особенно важно начать разрабатывать стратегию поступления в высшее учебное заведение, чтобы получить качественную подготовку и работу мечты.
Стратегия поступления в Хорошколе – это тот инструмент, который позволяет ученику и родителям чувствовать уверенность в будущем, повышает вероятность успешного освоения школьной программы и снижает стресс на важных этапах обучения в старшей школе.
Как выбрать профильный класс и не ошибиться
Разработка стратегии поступления – финальный этап всей системы профориентационной работы в школе. Часто первым шагом к осознанному планированию поступления становится выбор профильного класса – направления, которое будет интересно ученику, раскроет его потенциал и хорошо подготовит к поступлению в желаемый вуз благодаря сфокусированности на нужных предметах и навыках.
Дальнейшие шаги на пути к мечте можно спланировать и самостоятельно, однако легче и продуктивнее такая работа становится со специалистом по профориентации. Совместно со специалистом ученик может оценить свои способности, интересы и цели, пересмотреть решение о выборе профиля или убедиться в нём, составить карту интересующих вузов и направлений обучения. В Хорошколе активная профориентационная работа ведётся начиная с 9-го класса.
9-й класс: пробуем профессии на вкус и создаем «Карту профиля»
В 9-м классе ребята обязательно посещают три вуза, узнают о направлениях обучения и карьерных возможностях. Например, в прошлом году девятиклассники ездили в РУДН им. Патриса Лумумбы, ВАВТ Минэкономразвития России, МГЮА им. О.Е. Кутафина, РХТУ имени Д.И. Менделеева, РНИМУ имени Н.И. Пирогова. Такие выезды в формате «День в вузе» дают возможность ребятам почувствовать себя студентами, посетить лекции, пообщаться с преподавателями, представителями карьерных центров, посетить мастер-классы, Технопарк, лабораторию, VR-центр, музей. Это очень важно для формирования представления о том вузе, куда планируют поступать ученики, понимания специфики вуза, особенностей учебных планов, обучения, разнообразия факультетов и направлений подготовки, технического оснащения вуза, карьерных перспектив и студенческого сообщества, профессорско-преподавательского состава, партнерах по дальнейшим стажировкам и трудоустройстве.
После таких выездов мы всегда проводим рефлексию и фиксируем обратную связь, она может быть совершенно разной, от «Наконец-то я понимаю куда хочу поступать и могу аргументировать свой выбор» до «Теперь я точно знаю, что не буду поступать сюда и могу обосновать почему». И тот, и другой вариант является допустимым, и уже в зависимости от него мы или сужаем выбор, или, наоборот, расширяем и добавляем его в стратегию поступления.

Рефлексия полученных знаний и собственного опыта позволяет ученикам грамотно подойти к планированию следующего шага к поступлению в вуз мечты – выбору профиля обучения.
В результате подготовки в течение года на уроках по профориентации к «Защите выбора профиля» перед педагогами, администрацией и родителями, ребята начинают лучше понимать себя и свои цели, ресурсы, изучают особенности профиля, учатся мыслить стратегически.
«Защита выбора профиля» – это традиционное мероприятия для учеников 9-х классов. Ребята готовят презентацию и выступление на три минуты, где они показывают результаты диагностик, индивидуальных встреч со специалистом по профориентации, рефлексию по посещенным предпрофильным мероприятиям, проектную деятельность, выбор карьерного пути, минимум три вуза для дальнейшего обучения, выбор ОГЭ, выбор профиля обучения в 10–11-х классах, планы на 10–11-й класс.
«Карта профиля» как личный компас ученика
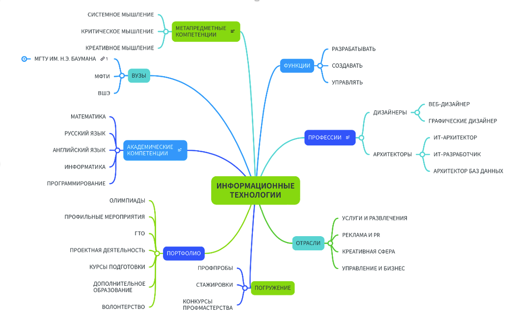
В конце года у ученика уже есть составленная «Карта профиля», где отражены предметы, требующие углублённого изучения, необходимые метапредметные компетентности, приоритетные вузы, отрасли, личные достижения, интересы, профессии и функции представителей.
«Карта профиля» нужна для подготовки к «Защите выбора профиля». Это разработанная специалистами Хорошколы форма отчета для формирования индивидуальной траектории ученика для обучения в выбираемом профильном классе.

Рис. 1 «Карта ИТ-профиля» ученика Хорошколы
В конце 9-го класса специалист по профориентации предоставляет профориентационый отчет на основании проведенных диагностик, встреч с учеником, анализе опыта и участия в мероприятиях и даёт рекомендации по построению индивидуальной образовательной траектории, в соответствии с «планетарной» моделью Витольда Ясвина, сотрудника Хорошколы, доктора педагогических наук, доктора психологических наук.

Рис. 2. «Планетарная» модель проектирования индивидуальных образовательных траекторий В.А. Ясвина
10-й класс: погружаемся в профессию и создаем «Карту вузов»
В 10-м классе ребята формируют взаимосвязь с направлением подготовки в вузе и дальнейшими карьерными перспективами, а также определяются с предметами и сроками сдачи ЕГЭ. На занятиях по профориентации составляют «Карту вузов», где есть коды направлений подготовки, вузы, ЕГЭ, требования к поступлению, дополнительные баллы, варианты подготовки, проекты, конкурсы, кейс-чемпионаты, олимпиады, если трек поступления ориентирован на поступление по БВИ.

Рис. 3, «Карта вузов» ученика Хорошколы
За пределами учебников: экскурсии, лекции и мастер-классы от лидеров рынка
Также хорошкольники посещают профориентационные мероприятия: экскурсии на предприятия, лекции и мастер-классы от экспертов и лидеров рынка. Например, в прошлом году в Школе коммуникаций НИУ «Высшая школа экономики» выпускник Оксфордского университета, креативный директор агентства “Ark Connect” и рекламной группы “Ark Group” Майкл Гибсон рассказывал, как создать креативный постер.
В зависимости от профиля обучения ученики посещали компанию по разработке косметики «Градиент», проводили лабораторные работы в РХТУ им. Д.И. Менделеева, ездили на завод «Микрон», в музей Банка России, в музей «Биотех», в музей при Театре им. Е.Б. Вахтангова, в Государственную Думу, реабилитационный центр «Три сестры», компанию «Киберпротект», проводили выездную сюжетно-ролевую игру, посвященную событиям и персоналиям 1903 года в царской России, были на лекции представителей ПАО ГМК «Норильский никель», Государственной корпорации «Росатом», Национального центра генетических исследований MyGenetics, ООО «Яндекс», на мастер-классе газеты «Консультант Плюс», заместителя главного редактора газеты «Вести образования» Олеси Салуновой по журналистике и на мастер-классе Московского международного университета по написанию резюме и сопроводительного письма и др.


На профильных занятиях ученики вместе с кураторами профилей, учителями и наставниками готовятся к проектным конкурсам, кейс-чемпионатам, олимпиадам для формирования «сильного» портфолио и набору дополнительных баллов.
Практика в вузе как старт карьеры
Летом ученики Хорошколы проходят практику на территории профильного вуза и компании-партнёра – 1 день в вузе и 2 дня в компании на основании конкурсного отбора кандидатов партнерами. Объединяет «День в вузе» и практику в компании в соответствии со спецификой профильных классов. Защита практики проходит в командах в присутствии администрации, педагогов школы и родителей. В прошлом году десятиклассники проходили практику в НИУ ВШЭ, в юридической компании «Томашевская и партнеры», в ГМИИ им. А.С. Пушкина, ВАВТ Минэкономразвития России.
В этом году мы увеличили партнерскую сеть, и у учеников 10-х классов будет возможность пройти профориентационную практику в соответствии с выбранным профилем обучения и возможностью рассмотрения стратегии поступления по целевым договорам.
Благодаря помощи и поддержке специалистов по профориентации на регулярных встречах ребята конкретизируют стратегию поступления. Они составляют подробный список приоритетных вузов и специальностей, их условий поступления (проходные баллы, вступительные испытания, поступление по БВИ, конкурсы и кейс-чемпионаты, олимпиады, возможность целевого обучения и так далее) и содержания программ, а потом проводят сравнительный анализ и ранжируют приоритетность вузов.
А если передумал? Алгоритм смены профиля
На встречах со специалистом также обсуждаются причины, возможности и условия смены предпрофиля или профиля, если ученик и семья принимают такое решение. Такие ситуации возникают после анализа интересов, соотнесения возможностей и требований профессии, особенностей обучения, ценностных ориентиров, профильного опыта, профориентационных практик и всех мероприятий.
И тогда в 8–9-х классах ученику необходимо написать заявление о смене, обосновать смену предпрофиля в мотивационном письме и дождаться решения педсовета. А в 10–11-х классах – написать заявление, мотивационное письмо, пройти собеседование и тестовое задание, дождаться решения педсовета и сдать академическую разницу.
В конце 10-го класса специалист по профориентации, точно так же, как в 9-м, предоставляет профориентационный отчет, где дает рекомендации по построению индивидуальной образовательной траектории и подготовке к «Защите стратегии поступления» в 11-м классе.
11-й класс: финишная прямая и уверенность в выборе
В начале года проводится «Защита стратегии поступления» перед представителями вузов, администрацией школы и педагогами. Ребята финализируют свои выводы, сделанные в 10-м классе, структурируют их и доказывают, что они уверены в собственном выборе
Чтобы получить дополнительную мотивацию для подготовки к поступлению, а также расширить свои знания, ребята могут выезжать в вузы по запросу.
У Хорошколы есть соглашения с МГИМО МИД РФ, НИУ ВШЭ, факультетами МГУ им. М.В. Ломоносова, МГТУ им. Н.Э. Баумана, РУДН им. Патриса Лумумбы, РНИМУ имени Н.И. Пирогова, РГУ нефти и газа им. И.М. Губкина, РХТУ имени Д.И. Менделеева, РАНХиГС при Президенте РФ, МГЮА им. О.Е. Кутафина, РТУ МИРЭА, ВАВТ Минэкономразвития России, НИУ «МЭИ» и другими вузами.

Кроме того, каждый желающий может пройти практику по запросу: в формате дня в вузе, профессиональной пробы или стажировки.
Так, в 2024 году ученики естественно-научного профиля ездили на стажировку в технопарк «Сколково». Они познакомились с устройством бионических протезов, провели эксперимент с чехлом для гаджетов, который делает их недоступными для других устройств, попробовали на тренажёре выполнить лапароскопические операции, отработали приёмы сердечно-легочной реанимации на роботизированном манекене. А ещё практиковались в технике хирургических швов и даже искали следы кардиохирургического вмешательства на модели сердца человека.

Профориентационный форум
В Хорошколе традиционно проводится профориентационный форум, где в формате стендовой выставки представители вузов-партнеров рассказывают о программах обучения, условиях поступления и перспективах выпускников.
Восьмиклассники делятся своим опытом выбора предпрофиля у стендов в «Профильной гостиной», семиклассники посещают мастер-классы от кураторов профилей и узнают о выборе профессий в разных сферах. Одновременно проходят информационные встречи для родителей, учеников и гостей о стратегиях поступления, особенностях обучения в предпрофильных и профильных классах и построении профориентационной работы в Хорошколе. Также мы всегда приглашаем наших выпускников для общения и обмену опытом за круглым столом по поступлению и обучению в том или ином вузе.
Главный результат: спокойствие на ЕГЭ и поступление в вуз мечты
Выработанная ранее стратегия поступления, осознанный выбор направления и уверенность в своих силах помогают ребятам пошагово, в спокойном и комфортном темпе готовиться к поступлению и не забывать о важных датах (олимпиады, тренировочные экзамены, объявление количества мест и др).

Многолетняя практика Хорошколы показывает, что благодаря системной профориентационной работе, включающей в себя профильные мероприятия, проектную деятельность, диагностики, занятия по профориентации, общешкольные мероприятия, выезды на экскурсии, мастер-классы, встречи с представителями профессий, стейкхолдерами, волонтерское движение, участие в профориентационной практике, формирование стратегии поступления, индивидуальные консультации с психологом и специалистом по профориентации и построение индивидуальной образовательной траектории, ученики меньше волнуются перед экзаменами и поступают именно туда, куда хотели, ведь они долго к этому шли и на каждом шагу понимали, почему они делают именно этот выбор, а не другой.
Таким образом мы реализуем миссию Хорошколы, создавая уникальную среду для раскрытия потенциала хорошкольников и достижения ими жизненных целей.















